技术突破、资本助力、政策扶持, 低空经济 似乎到了高飞的节点了。
据新华社消息,4月15日上午,由中国 航空工业集团 自主研制的HH-200航空商用无人运输系统,在航空工业民机试飞中心渭南运营基地圆满完成首飞,标志着我国在大型商用无人运输装备领域取得新进展(详见此前报道首飞成功!低空经济新突破)。
此外,四川沃飞长空科技股份有限公司启动科创板IPO辅导,资本市场如何支持低空经济备受关注。
再看区域联通,据媒体报道,香港特区政府已与内地相关单位建立了合作沟通机制,目标是尽快展开跨境低空试飞项目。
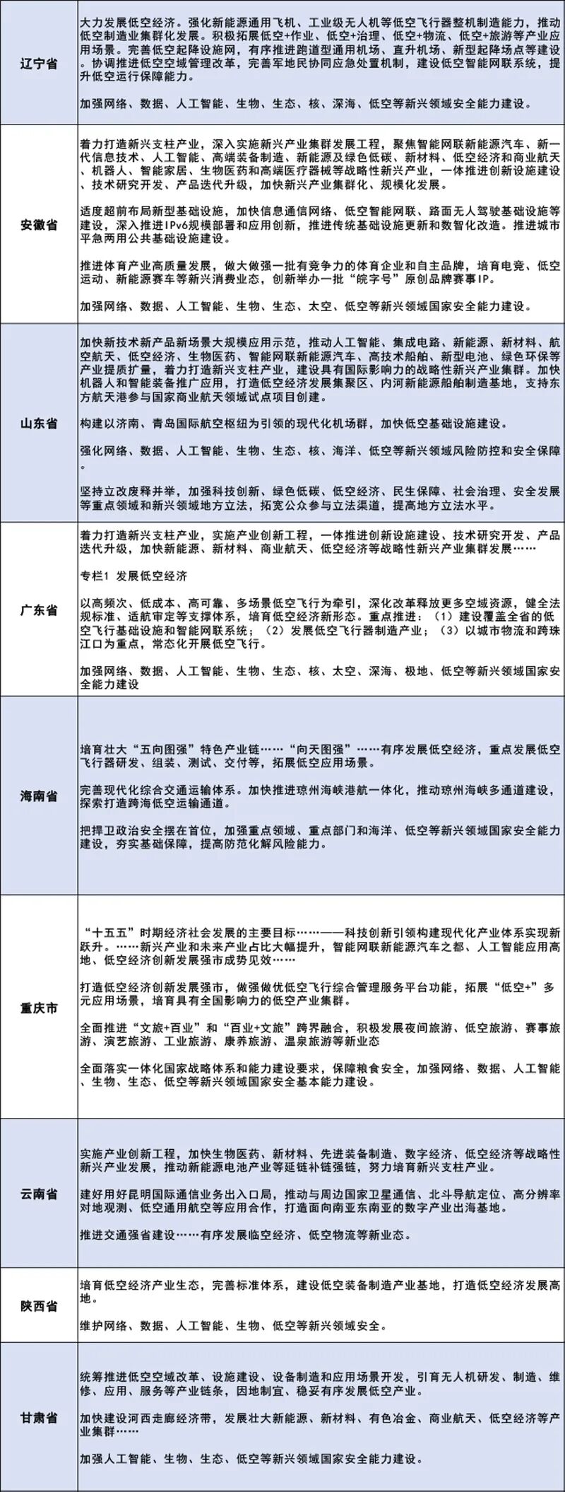
更可观的是,随着全国各地陆续公布地方“十五五”规划建议,记者梳理这些建议发现,近三十个省、自治区、直辖市都明确要大力发展低空经济,尤其广东,直接将发展低空经济单独列为专栏。从规划看,这些地方的部署形成了“全国一盘棋、方向高度共识、区域各有侧重”的发展格局。
“低空经济的时代已经来临。” 东吴证券 研究所所长助理、计算机首席分析师王紫敬在接受上证报记者采访时表示,我国低空经济技术优势明显、市场空间广阔,有望成为极具爆发力的新兴赛道。

国家政策助推
从顶层设计到全域布局
政策,是低空经济起飞的重要推动力。
在2026年全国两会发布的政府工作报告中,“低空经济”连续第三年被纳入部署,产业战略地位实现逐级跃升。2024年首次被写入政府工作报告时,低空经济被定位为“新增长引擎”;2025年被明确为“新兴产业”;到2026年,其定位进一步升级为“新兴支柱产业”,与 集成电路 、航空航天、 生物医药 等产业并列。
政策红利持续释放,也为企业发展注入强劲信心。“低空经济从前沿探索上升为国家战略性新兴产业,为 亿航 智能持续深耕拓展空中的士、低空物流、低空文旅、应急救援等场景提供了稳定、清晰、可预期的发展环境。”亿航智能副总裁贺天星向上证报记者表示。
从年度部署到五年规划,顶层设计层层递进、系统发力。
《中共中央关于制定国民经济和社会发展第十五个五年规划的建议》明确提出“加快新能源、 新材料 、航空航天、低空经济等战略性新兴产业集群发展”“加强网络、数据、 人工智能 、生物、生态、核、太空、深海、极地、低空等新兴领域国家安全能力建设”,为地方低空经济发展指引方向。
近期发布的《中华人民共和国国民经济和社会发展第十五个五年规划纲要》则进一步就低空安全、空域管理、适航审定、低空消费等作出系统部署,提出“推进低空经济健康有序发展”“提升低空空域管理精细化水平,加强适航审定能力建设,强化低空飞行安全保障。推进生物医药、智能驾驶、低空经济等新兴领域立法”以及“积极拓展低空消费”。
记者梳理发现,在国家“十五五”规划建议引领下,全国近30个省、自治区、直辖市在本地“十五五”规划建议中写入低空经济相关内容。
王紫敬认为,这说明各地已普遍将低空经济视为未来新质生产力的核心载体。“各地的这种共识源于低空经济的自身优势:一是相关技术成熟度相对较高,为产业落地提供支撑;二是作为新业态具备经济增量空间,能够填补传统产业增长动能减弱带来的缺口。”王紫敬说。
区域布局各显特色
政企协同双向奔赴
在日渐清晰的政策导向下,低空经济的产业热度持续攀升。根据国家统计局此前披露的数据,2025年民用 无人机 产量比上年增长37.3%,规模以上智能无人飞行器制造增长57%。
上海特金信息科技有限公司(以下简称“上海特金”)创始人、董事长姜化京在接受上证报记者采访时表示:“近年来,政策密集出台让低空经济迅速成为热门赛道,不少市场主体在这里寻找新的经济增长点,推进业务转型;从飞行器研发、生产制造,到低空安全监管等领域,相关从业企业数量都在持续增加。”
“当前,从中央到地方都在大力支持低空经济发展。不少省份正在积极推动从研发到产业、从产品到应用、从商用到服务、从基建到场景的闭环生态打造。”贺天星表示。
记者梳理发现,从布局特征来看,各地“十五五”规划建议中低空经济的相关内容呈现出鲜明的地域特色与资源禀赋:
华北地区坚持安全优先、稳慎发展。东北地区依托传统装备制造底蕴,走装备制造与场景并重的务实发展路径。华东地区作为经济与科创高地,坚持基建先行,走集群化、规模化发展路线,体现科创赋能与规范保障同步。华南凭借区位与产业优势,形成全链条布局、高频场景驱动的风格,开放与文旅特色鲜明。西南地区立足区位优势,走特色化、开放型发展路径,跨境合作与特色应用场景并举。西北地区结合地域、地形、生态与产业实际,因地制宜、稳妥有序探索低空经济发展模式。
面对各地纷纷布局,企业落地区域的选择成为重要命题。
一个关键因素是产业生态。记者从广东汇天航空 航天科技 有限公司(以下简称“汇天”)获悉,企业初创期,广州便为企业协调专属试飞空域,2024年更是通过“信任筹建”模式实现工厂“拿地即开工”,叠加人才、用地、资金等支持,为企业技术创新提供坚实保障。
另一个关键因素是市场。“我们现阶段最看重的还是市场——是不是有真实启动的市场,是不是有战略性投入在系统性推进,这是我们考量的核心。”姜化京说。

汇天海心沙载人飞行场景验证

汇天5台陆地航母飞行器同一天完成试产下线,并完成多机试飞
三大维度协同发力
安全与基建成为关注重点
产业热度持续升温,地方布局加速铺开,都表明低空经济正迎来起飞的关键阶段,但如何稳健启航,仍是值得关注的问题。
梳理全国各地相关规划建议可见,在低空经济发展方向上,各地普遍围绕基础设施建设、产业生态培育、安全监管保障三大维度发力,以此为低空经济高质量发展筑牢基础。
基础设施建设方面,低空新基建成为各地重要抓手。辽宁、浙江、安徽等地提出推进起降设施、智能网联、运营服务平台等基础设施建设,全域夯实低空经济发展硬件底座。
产业生态方面,各地聚焦装备制造、集群化发展与场景拓展。辽宁、黑龙江、陕西、甘肃等地聚焦低空装备制造,河北、山西、江苏、浙江等多个省份明确提出发展低空产业集群。各地还结合资源禀赋拓展“低空+”多元应用场景,发展低空旅游等新业态。
安全监管与法治保障方面,发展与安全并重成为各地普遍遵循。近20个省、自治区、直辖市提及防范应对低空领域安全风险。山东还提出加强低空经济地方立法,以法治护航产业行稳致远。
其中,安全与基建成为多方关注的焦点。
“飞起来才能谈低空经济。”仇明全表示,在可预见的未来, 飞行汽车 产业向智能化、规模化、高密度、低高度发展是未来趋势,而现有的民航运行体系难以完全适应低空经济的全新需求。他建议推动空域管理改革,加快构建低空安全监管网络。基建层面则应避免“全面开花”,以市级为单位统筹规划,紧密贴合企业商业化落地的真实需求。
在王紫敬看来,地方立法对于低空经济发展尤其具有关键意义。他建议,低空经济发展应优先完善法治、标准与基础设施,有序推进空域改革,遵循“先城郊后市区、先载物后载人、先分离后融合”策略分阶段发展,先期开展低空物流等场景试点;待运营成熟后,再逐步推广低空文旅等载人应用;最后稳步发展城市低空载人交通,由此逐步推进产业落地。
“安全是美团无人机业务运行的生命红线。尤其美团无人机落地场景是城市低空,就意味着对它安全性的要求更高。”美团无人机上海公共事务负责人刘启泰表示,目前,美团无人机已通过中国民航局、迪拜民航局等不同国家、地区机构监管机构的审查。
“安全监管保障是产业发展的前提与核心。”贺天星表示,推动低空经济高质量发展,需进一步完善低空基础设施,细化空域使用、飞行监管等配套政策,同时加强专业人才培养与行业普及。“随着政策红利持续释放、法规体系日臻完善、空域改革不断深化、基础设施加速铺设,我们对低空经济长期增长充满信心。”贺天星说。



附表:部分区域低空经济规划梳理

